为进一步提升城市精细化管理水平,增强城市综合服务功能,推动城市高质量发展,安徽省近日出台《关于进一步加强城市精细化管理工作的指导意见》。
工作目标
通过“补短板、强弱项、提品质、抓长效”,完善城市功能,优化管理服务,改善人居环境,提升治理能力。到2021年年底,城市功能与品质进一步提升,城市环境与秩序进一步改善,城市形象与魅力进一步彰显。长期坚持,久久为功,持续完善城市建设管理长效机制,推进城市治理体系和治理能力现代化。
补短板,完善城市功能
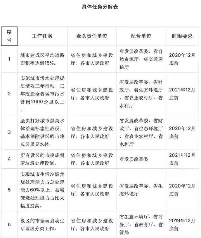
◈ 优化城市道路交通体系。完善主次路网级配,打通各类“断头路”,畅通“微循环”,治理一批道路交通堵点,到2020年年底,城市建成区平均道路面积率达到15%。加快构建步行和自行车等慢行网络体系,支持有条件的城市建设健身步道和自行车专用道。建设一批城市公共停车场,鼓励开放单位停车泊位,重点解决老城区、老旧小区停车难问题。
◈ 完善市政公用基础设施。统筹推动城市道路、供水、供气、供热等市政公用基础设施向城中村、棚户区、老旧小区、近郊区延伸覆盖,消除市政设施空白点,着力解决发展不平衡不充分问题。加快对城市危旧桥梁和漏损严重的老旧供水、燃气等管网的更新改造,消除公共安全隐患。因地制宜推进地下综合管廊建设,积极推进共同管沟建设。
◈ 加强城市污水处理设施建设。实施城市污水处理提质增效三年行动,基本完成城市污水处理厂提标改造,基本实现建成区无生活污水直排口,基本完成市政雨污错接混接点治理及破旧管网修复改造,持续推进雨污分流改造,三年改造城市污水管网2600公里以上。坚决打好城市黑臭水体治理标志性战役,到2020年年底,基本消除设区的市建成区黑臭水体。
◈ 推进城市生活垃圾处理设施建设。加快建立垃圾分类处理系统,加强生活垃圾处理设施规划建设,满足分类处理需求。分类后的有害垃圾,属于危险废物的,要委托具有相应危险废物经营许可证的企业进行无害化处理。可回收物要有序纳入再生资源回收利用网络体系进行资源化处理,促进循环利用。加快餐厨垃圾处理设施建设,力争到2021年年底,所有设区的市建成餐厨垃圾处理设施。推进以焚烧方式处理其他垃圾,加快生活垃圾焚烧处理设施建设,不断提高焚烧比例,到2020年年底,实现城市生活垃圾焚烧处理能力占总处理能力60%以上,县城焚烧处理能力占比大幅度提高。加强对生活垃圾处理设施运行实时监控,确保达标排放,规范处置飞灰、渗滤液等污染物。加强建筑垃圾运输全过程监管,积极推进建筑垃圾有序处置及资源化利用。
◈ 加快推进城镇老旧小区改造。持续推进“两治三改”专项行动,开展老旧小区基础设施和公共设施改造、房屋整修、消防安防和小区环境治理。按照“先地下、后地上”的要求,开展排水管网雨污分流改造和供水、燃气、供热等管道改造,实施空中弱电线缆下地工程。推进房屋建筑节能、光纤化改造、“适老化”改造,有条件的可加装电梯,加快推进充电设施建设。
◈ 加快城市各类专业市场配套。加快城市物流、建材、废品收购、二手车、蔬果批发、水产、花卉等专业市场的规划建设。完善城市农贸市场布局,加快老旧农贸市场升级改造。合理设置商业网点和社区便利店。规范设置便民早餐点、夜市等流动摊贩疏导点,引导入室、入点规范经营。
02
强弱项,优化管理服务
◈ 推进城市生活垃圾分类。加快建立各级政府高位推动、城市社区具体实施、公共机构示范带头、专业公司提供服务、社会公众广泛参与的工作机制,有序推进城市生活垃圾分类。2019年年底前,设区的市全面启动生活垃圾分类工作。2020年年底前,合肥、铜陵市基本建成分类投放、分类收集、分类运输、分类处置的生活垃圾分类处理系统,其他设区的市公共机构普遍实行生活垃圾分类,全省生活垃圾分类覆盖率明显提高。加快推进垃圾收运网络与再生资源回收利用网络“两网融合”。
◈ 加强城市环境卫生治理。大力推进城市道路清扫保洁工作市场化、专业化、标准化。加大道路清扫保洁机械化作业推进力度,到2020年年底,设区的市建成区机械化清扫率达到80%以上,县城达到65%以上。城市重点区域全面实施道路湿扫、吸扫作业。严格落实建筑施工扬尘防治措施,强化混凝土搅拌站环境综合整治。持续推进城镇公厕提升行动,力争到2020年年底,城镇公厕达到每平方公里3至5座,人流集中场所女厕位与男厕位比例不小于2:1。
◈ 遏制违法用地和违法建设行为。积极开展“无违建县(市、区)”创建活动,依法治理存量违法建设,预防和控制新增违法建设和违法用地行为,建立防违控违长效机制。到2020年年底,全省城乡违法建设、违法用地得到全面治理,治违长效机制基本建立。
◈ 开展人行道净化行动。净化人行道,清除各类废弃杆桩、线缆等障碍,改造配电箱、变压器、信号柜等设施设备,探索实施路灯杆与其他各类杆线并杆减量、多杆合一,提高道路平整度和通畅性。清理和取缔违规接坡、占道经营、出店经营等违法违规行为,严禁擅自占用、损毁无障碍通道,清理非机动车道、人行道不符合设置要求的停车泊位,整治私设地锁、路锥等路障行为,加强车辆停放秩序管控。
◈ 加强城市立面安全整治。规范建筑物的晾衣架、遮阳棚、卷帘门等设施,建筑外立面不宜设置防盗网、防盗格栅、花架、花台等设施,确需设置的应当采用内置方式。对各类架空管线进行整治,统一纳入综合管廊或地下共同管沟,暂时不具备纳入条件的应当进行统一规整。规范户外广告,集中查处和拆除违法违规设置或存在安全隐患的户外广告设施。
◈ 加强住宅小区物业管理。建立和完善社区党组织、社区居民委员会、业主委员会和物业服务企业“四位一体”的议事协调机制。建立物业管理与综合执法工作衔接机制,依法查处住宅小区内违规排污、乱搭乱建、毁绿种菜、违规装修、侵占公共空间等违法违规行为及物业服务企业违规经营行为。鼓励采取第三方评估等方式,督促物业服务企业规范服务行为,提升服务水平。
03
提品质,改善人居环境
◈ 完善公共配套服务。以社区为中心,在步行15分钟范围内,完善基层公共管理与公共服务设施、商业服务设施、市政公用设施、交通场站及社区服务设施、便民服务设施,着力打造一批便利群众生活的“15分钟生活圈”。逐步将绿道建设与城市慢行系统建设相结合,完善城市绿道支路网,形成绿道网络体系。
◈ 提升城市水环境及绿化品质。全面推进城市水环境治理,统筹推进海绵城市建设和城市排水防涝工程,实现水清、岸绿、景美。进一步完善城市绿色开放空间体系,按照市民出行300米见绿、500米见园的要求,打造街头绿地游园。因地制宜推进城市山体、水系、湿地、绿地的生态修复,系统开展小微生态功能空间建设,合理划定城镇蓝线、绿线,完善城市生态网络体系,切实保护古树名木。坚持适地适树原则,严控“大树进城”。
◈ 展现城市文化风貌。加强城市规划和城市设计,充分体现城市地域文化、特色、底蕴、特质和时代风貌,提升城市景观品质。创新历史文化街区保护模式,整治提升街区历史风貌特色,加强不同时期的历史建筑普查、测绘、建档、挂牌保护工作。注重采用“绣花”“织补”等微改造方式,从品质、环境、文化、创新、公共服务等方面持续增强城市历史文化街区宜居性。
04
抓长效,提升治理能力
◈ 推进城市管理法治化。加强城市管理和执法制度建设,规范执法职责。城市管理相关部门要严格履行行政监管责任,加强事前、事中、事后监管。根据国家组建综合执法队伍、深化行政执法体制改革统一要求,适时调整和明确城市管理、自然资源、生态环境、市场监管等部门在城市管理相关领域的执法职责。加强城市管理执法队伍规范化建设,推进严格规范公正文明执法。强化行政执法与司法衔接,依法打击妨碍城市管理执法和暴力抗法行为。
◈ 推进城市管理智能化。统筹推进全省智慧城管建设,到2019年年底,建成省级智慧城管平台,加快推进市、县数字城管平台智慧化升级改造。到2020年年底,实现省市县三级平台互联互通,逐步实现对城市黑臭水体水质、生活垃圾和污水处理排放指标等关键数据的实时监测和互联共享。加快城市地下管网地理信息系统和安全运行监测系统建设,到2019年年底,设区的市基本建成城市地下管网安全运行监测系统。
◈ 推进城市管理专业化。加强专业化队伍建设,加快培养一批懂城市、会管理的城市管理干部和专业人才。提升专业化服务水平,鼓励采用政府购买服务、与社会资本合作等模式,引入专业化城市管理和服务运营商,提供专业化服务。完善精细化管理标准规范。
◈ 推进城市管理社会化。深入推进“美好环境与幸福生活共同缔造”活动,探索群众公议等矛盾化解、权益保障新模式。搭建“城管服务超市”、城管岗亭、社区工作站、便民窗口等便民服务平台,完善城市管理12319服务热线、微信公众服务号功能,引导社会公众自觉维护和监督城市环境秩序,形成多元共治、良性互动的城市治理模式。
05
健全保障制度,完善政策措施。
◈ 加强组织领导。各市、县人民政府要切实加强对城市精细化管理工作的组织领导,坚持问题、目标、效果导向,细化工作要求,量化工作指标,压实工作责任,落实保障措施。健全由主要负责同志牵头的城市管理协调机制,加强城市管理效能综合评价机制、网格化责任机制、社会公众参与机制等工作推进机制建设。省有关部门要按职责分工主动履职,加强沟通协调,积极支持指导各地开展工作。
◈ 拓宽融资渠道。各市、县人民政府要加大投入力度,省有关部门要统筹相关资金,积极推进城市精细化管理工作。鼓励社会资本参与老旧小区改造、城市管网、停车场、特色街区等基础设施建设及维护管理,全面开放环卫保洁、园林绿化养护、市政设施维护等市场,推行政府向社会企业、公共机构购买服务和PPP模式。
◈ 开展试点示范。各市、县人民政府要聚焦城市主要道路、主要河道及两侧,市民主要休闲服务和市民集中居住等重点区域,对照标准要求,每年推进一批“示范道路”“示范街区”“示范小区”试点,发挥典型示范引领作用,不断优化城市整体环境。合肥市作为长三角副中心城市,要主动对标一流,全面提升城市品质和精细化管理水平,着力塑造城市风貌,充分展示城市魅力,为促进全省城市管理水平上台阶作表率。
◈强化督促指导。省住房城乡建设部门要制定城市管理效能评价标准,健全第三方评估机制,组织实施科学客观评价,评价结果纳入省政府对各市城市建设管理考核指标体系。各市、县人民政府要建立定期调度、定期通报和评价机制,督促各项工作落地见效,切实提升城市精细化管理水平。


公司新闻
行业新闻
视频中心