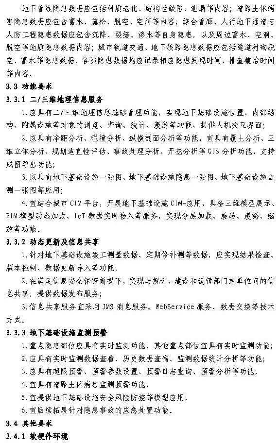
经国务院同意,住房和城乡建设部于2020年12月30日印发《住房和城乡建设部关于加强城市地下市政基础设施建设的指导意见》。为加强对城市市政基础设施普查和综合管理信息平台建设工作的指导,近日,住房和城乡建设部组织编制了《城市市政基础设施普查和综合管理信息平台建设工作指导手册》,并正式印发。

手册中包括普查范围、内容、质量保障措施,综合管理信息平台建设目标和要求等。各地可结合实际,对本地区工作进行统筹部署,因地制宜推进城市市政基础设施普查和综合管理信息平台建设。



















来源 住建部网站 中国建设报
经国务院同意,住房和城乡建设部于2020年12月30日印发《住房和城乡建设部关于加强城市地下市政基础设施建设的指导意见》。为加强对城市市政基础设施普查和综合管理信息平台建设工作的指导,近日,住房和城乡建设部组织编制了《城市市政基础设施普查和综合管理信息平台建设工作指导手册》,并正式印发。

手册中包括普查范围、内容、质量保障措施,综合管理信息平台建设目标和要求等。各地可结合实际,对本地区工作进行统筹部署,因地制宜推进城市市政基础设施普查和综合管理信息平台建设。



















来源 住建部网站 中国建设报
电 话010-56161666
传 真010-56161688
E-mailshquangong@shquangong.com
地 址北京市海淀区东北旺西路8号中关村软件园9号楼国际软件大厦